39 entity relationship diagram for hospital management system
Hey all, so I've read about database management for equities but I cant seem to find a good example of an ERD so that the queries are optimized and I dont really want to reinvent the wheel on this one. Any finance guys would like to share some ideas, references, personal diagrams? I can settle for book recommendations. Thanks! We used a schemaspy years ago and looking to implement a similar tool now. Want to see if there’s been any better tools available since then. Google search showed a random smattering but haven’t seen any new tools stand out in particular.
I was assigned a task to create an ERD, and I was provided only a bulleted list of requirements about how to model the objects. I have extremely limited experience with this, and used Salesforce documentation and schema builder as inspiration but I'm at the point that I have over analyzed it and need another pair of eyes and feedback on the whole thing. I think I've covered most of it, but the parts about primary contacts and affiliations is still unclear. • Opportunities are associated with ac...

Entity relationship diagram for hospital management system
Using EF Core, how should I be handling the following? I want multiple category entities created, (and being able to create and edit in the future), and when a record is created, it is assigned multiple categories. But I do not want the record to be able to create a new category and vice versa. Should I be using the below with getters and setters or is there a better way to handle this? public class Record { public List<Category> Categories { get; set; } } ... Hi, So I created a Database Schema using Crows foot based on the information given to me from some assigned college work. Thing is, I'm kind of a beginner and i'm **unsure** if what I did was correct **based** **on** the information given to me on the question paper. One additional question I gained from my confusion was after I made my research on databases and ERD, getting confused if my table were correct due to some tables not actually having their own primary key but solely being filled ou... 110 Hospital Management System BIBILOGRAPHY 111 Hospital Management System BIBLIOGRAPHY The following books were referred during the analysis and execution phase of the project MICROSOFT .NET WITH C# Microsoft .net series ASP .NET 2.0 PROFESSIONAL Wrox Publishers ASP .NET WITH C# 2005 Apress Publications C# COOK BOOK O reilly Publications ...
Entity relationship diagram for hospital management system. CIS 336 Entire Course CIS336 Entire Course includes: CIS336 Lab 1 Normal Forms and Entity Relationship Diagrams, CIS 336 Entire Course CIS 336 Lab 2 The Expanded Entity Relationship Diagram, CIS 336 Entire Course CIS336 Lab 3 Building the Physical, CIS 336 Entire Course CIS336 Lab 4 Introduction to Select Insert Update and Delete Statements, CIS 336 Entire Course CIS336 Lab 5 Joining Tables ... The question: [https://pastebin.com/uNfdA7j7](https://pastebin.com/uNfdA7j7) My ERD : [https://paste.pics/06d441d6f18abe7a9cfaf7183d56e7e9](https://paste.pics/06d441d6f18abe7a9cfaf7183d56e7e9) ​ Currently unsure about my ERD, I think I might be missing out on some entities but this is what I've done so far. Can anyone correct my mistakes please? Apr 23, 2021 · Hospital Management System ERD Example; Edit this diagram. This example illustrates how a hospital manages the bill of a patient. There are four entities in the entity-relationship diagram. This includes patient, procedure, physician, and insurance company. Each entity contains a list of attributes to describe its characteristics. How do I access our nonprofit organization Entity Relationship Diagram?
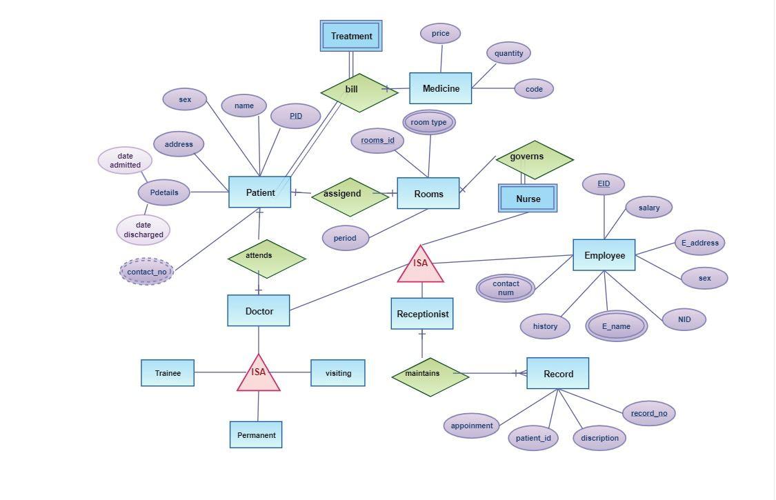
Hi all, I got an urgent ask at my job to create an Entity-relationship diagram that also demonstrates how these entities relate across different systems (different databases). Is there a framework or template for how to set this up? I found a few examples for an ER diagram in a single system, but not for what I need. Thank you for the support! I have a scenario where a music teacher can teach various instruments. Each instrument can be taught at different levels (beginner, advanced, professional) and the teacher can charge varying rates for each instrument. How would I display this in an ERD? My team is trying to develop a systems to track student attendance via card-readers in class rooms. It’s a project so don’t worry about it actually being a real thing however, we were wondering whether the card-reader/swiping action was its own entity or if it could be placed under the entity of the classes themselves. Keep in mind we are also attempting to retain/store the date-time-stamp of the swiping action. The entity-relationship diagram of Hospital Management System shows all the visual instrument of database tables and the relations between Patient, Nurses, Hospitals, Medicines etc. It used structure data and to define the relationships between structured data groups of Hospital Management System functionalities.
Using EF Core, how should I be handling the following? I want multiple category entities created, (and being able to create and edit in the future), and when a record is created, it is assigned multiple categories. But I do not want the record to be able to create a new category and vice versa. Should I be using the below with getters and setters or is there a better way to handle this? public class Record { public List<Category> Categories { get; set; } } ... 8. ER Diagram of Hospital Management System The below ER diagram is for a hospital management system. You can see the different entities and how they relate to each other. Entities and Attributes. Patient Entity: Attributes are social security number, name, insurance, date of admission, date of checking out. Entity Relationship Diagrams (ERDs) are super useful for visualizing databases. For an ERD example, or to see how to make one, see [this gem](https://github.com/voormedia/rails-erd). Though note that gem is only for rails 3-5. I recently generated an ERD for my postgresql database using a common database tool. When I did this i noticed that rails relationships (belongs\_to, has\_many etc.) do not carry through to the database level. What I mean is that the database itself does not see any table... I have to make a diagram in which there is an entity called "employees" with an IsA relationship to the different types of employees in a department. The assignment specifies that one of them is also a supervisor in charge of supervising the other employees. How can I represent this in an EERD? A relationship to the "employees" entity would imply that the supervisors supervise themselves, but a relationship to every other employee type would be quite redundant. So i'm quite confused, and my tea...
Hello guys, Hope I'm posting this at the right place. I have an assignment that I've been mulling over in an attempt to understand it completely. **Instructions** You are to create an EER diagram from the information provided below using the crow's foot notation. **The scenario is**: Rush-Hour Mechanics must keep track of its repair facilities or garages, the mechanics and their qualifications in terms of the courses they have taken, the dates they took the courses and the grade each earned...
The diagram links the different entities together and shows what information the database consists of. You can associate a log of tests and examinations conducted with each and every patient that visits the hospital. Example 3 Given below is another ER diagram example of a hospital management system.
The entity-relationship diagram of Hospital Management System shows all the visual instrument of database tables and the relations between Patient, Nurses, Hospitals, Medicines etc. It used structure data and to define the relationships between structured data groups of Hospital Management System functionalities.
Entity Relationship Diagram: [https://drive.google.com/file/d/1ZZ6VCl65GFUWPIv7KCWp8hOutBLwqd0Q/view?usp=sharing](https://drive.google.com/file/d/1ZZ6VCl65GFUWPIv7KCWp8hOutBLwqd0Q/view?usp=sharing) Network IP addressing Diagram: [https://drive.google.com/file/d/10nP8SHegxzujwf82CJ0MYEXrGnpBbCs3/view?usp=sharing](https://drive.google.com/file/d/10nP8SHegxzujwf82CJ0MYEXrGnpBbCs3/view?usp=sharing)
Hello, the last seven days ~~we~~ I (*) tried to celebrate open data day / week with write-ups about open data gems from the ruby universe. Some highlights: [**Day 2 - beerdb Gem**](https://planetruby.github.io/gems/opendata/02-beerdb) - Serve a Guinness Irish Stout or a Bamberg Aecht Schlenkerla Rauchbier Märzen as JSON - Free Home Delivery [**Day 3 - sportdb Gem**](https://planetruby.github.io/gems/opendata/03-sportdb) - Read in Sport (Football) Datasets in (Structured) Text Into Your SQL...
E-R Diagram – Student Management system. E-R (Entity-Relationship) Diagram is used to represents the relationship between entities in a table. ER diagrams represent the logical structure of databases. ER Diagram represent relationship between two database tables. E-R diagram means Entity Relationship diagram.
110 Hospital Management System BIBILOGRAPHY 111 Hospital Management System BIBLIOGRAPHY The following books were referred during the analysis and execution phase of the project MICROSOFT .NET WITH C# Microsoft .net series ASP .NET 2.0 PROFESSIONAL Wrox Publishers ASP .NET WITH C# 2005 Apress Publications C# COOK BOOK O reilly Publications ...
Hi, So I created a Database Schema using Crows foot based on the information given to me from some assigned college work. Thing is, I'm kind of a beginner and i'm **unsure** if what I did was correct **based** **on** the information given to me on the question paper. One additional question I gained from my confusion was after I made my research on databases and ERD, getting confused if my table were correct due to some tables not actually having their own primary key but solely being filled ou...
Using EF Core, how should I be handling the following? I want multiple category entities created, (and being able to create and edit in the future), and when a record is created, it is assigned multiple categories. But I do not want the record to be able to create a new category and vice versa. Should I be using the below with getters and setters or is there a better way to handle this? public class Record { public List<Category> Categories { get; set; } } ...
0 Response to "39 entity relationship diagram for hospital management system"
Post a Comment