Iklan 300x250

38 cellular communication is illustrated in the diagram below

(PDF) Electronic Communication Systems Fifth Edition ... Electronic Communication Systems Fifth Edition. Engr Ahmad Haseeb. Download Download PDF. Full PDF Package Download Full PDF Package. This Paper. A short summary of this paper. 19 Full PDFs related to this paper. Read Paper. Download Download PDF. Animal Development I: Fertilization & Cleavage ... Cleavage in a placental mammal is illustrated in the diagram below. ... Induction, or cell-cell communication, is one of the five essential developmental processes, and occurs during development of all animal (and plant) species.

PDF Name Biology Anatomy & Physiology Review 20.The two reactions illustrated in the diagrams below often occur when a foreign substance enters the body. The cells labeled A and B are examples of cells known as Base your answers to questions 21 and 22 on the diagram below and on your knowledge of biology. The diagram illustrates activities taking place in the body of a human.

Cellular communication is illustrated in the diagram below

Cellular communication is illustrated in the diagram below

Cell_Membrane_Pretest._SC - 1. Some viruses attack cells ... View Cell_Membrane_Pretest._SC from SPANISH 101 at Bayside High School, Bayside. 1. Some viruses attack cells by attaching to their outer covering, entering, and taking over their genetic PDF 1.Base your answer to the following question on Which 3 ... 39.The diagram below represents a plant cell. For the process of photosynthesis, the arrow labeled A would most likely represent the direction of movement of A)Light is needed for the process of reproduction. B)Glucose is not synthesized by plants in the dark. C)Protein synthesis takes place in leaves. ... Introduction to cell signaling (article) | Khan Academy Cellular communication. Overview of cell signaling. Introduction to cell signaling. This is the currently selected item. Cell-cell signaling in unicellular organisms. Intro to the endocrine system. Cell-cell junctions. Practice: Cell communication. Next lesson. Signal transduction. Sort by: Top Voted.

Cellular communication is illustrated in the diagram below. PDF Name Date Biochemistry Regents Review 39.Which concept is illustrated by the reaction shown in the diagram below? A)control transport through the cell membrane B)have a specific shape related to their specific function C)remove wastes from the body D)speed up chemical reactions in cells 40.Antibody molecules and receptor molecules are similar in that they both A)are the same size ... CH 5.4-10 Flashcards - Quizlet Know the cellular respiration diagram. Image 3. In cellular respiration, carbon dioxide is formed from the oxidation of the following: ... Consider the biochemical pathways illustrated below. Product D will act as an allosteric inhibitor of what enzyme to regulate its own production? ... Junctions called _____ permit communication between plant ... Bio break assignment quiz Flashcards | Quizlet Cellular communication is illustrated in the diagram below. Information can be sent from A) cell B to cell A because cell A is able to recognize signal 1 B) cell B to cell A because cell B is able to recognize signal 2 C) cell A to cell B because cell A is able to recognize signal 2 D) cell A to cell B because cell B is able to recognize signal 1 PDF 1.Molecules in a certain medication attach to receptors 42.The diagram below represents a reflex arc. The function of the neuron labeled X is to A)an effector B)a motor neuron C)an interneuron D)a receptor 43.A reflex arc is illustrated in the diagram below. Structure X represents A)an antibody B)a pigment C)a neurotransmitter D)an antigen 44.In the reflex arc represented by the diagram below,

Understanding Spread Spectrum for Communications - NI 05/01/2022 · The block diagram of the DSSS communication system for QPSK is presented in Figure 6. Notice that the PN sequence is introduced here to both in-phase (I) and quadrature (Q) components. Figure 6: Block diagram of the spread spectrum QPSK modulator The sequence should be long enough (with respect to the message signal) to have the noise-like ... US9299348B2 - Method and apparatus for obtaining ... US9299348B2 US14/332,427 US201414332427A US9299348B2 US 9299348 B2 US9299348 B2 US 9299348B2 US 201414332427 A US201414332427 A US 201414332427A US 9299348 B2 US9299348 B2 US 9299348B2 Authority US United States Prior art keywords conversation topics speech block search Prior art date 2011-01-26 Legal status (The legal status is an assumption … AP Biology Practice Test 13 | Cell Communication D. All cell communication systems are used for sexual reproduction. Question 5 Explanation: The correct answer is (B). Even though the last common ancestor of yeast and mammals lived over a billion years ago, the molecular details of signal transduction in yeast and mammals is very similar. Question 6. Activation and Function of the MAPKs and Their Substrates ... Each group of conventional MAPKs is composed of a set of three evolutionarily conserved, sequentially acting kinases: a MAPK, a MAPK kinase (MAPKK), and a MAPKK kinase (MAPKKK) (Fig. (Fig.2). 2).The MAPKKKs, which are protein Ser/Thr kinases, are often activated through phosphorylation and/or as a result of their interaction with a small GTP-binding protein of the …

38 the technique illustrated in the diagram is known as ... 38 the technique illustrated in the diagram is known as. Written By Rosa B. Pruitt Tuesday, March 15, 2022 Add Comment. Edit. [Solved] The block diagram of a system is illustrated in ... The block diagram of a system is illustrated in the figure shown, where X (s) is the input and Y (s) is the output. The transfer function H ( s) = Y ( s) X ( s ... 134 and 135 on the diagram below and on your knowledge of ... Explain why cell A is a nontarget cell for the hormone illustrated in the diagram. A) ribosomes B) receptor molecules C) tissues D) inorganic substances 139. Letter B indicates : 140. The diagram below shows a biological process. Explain why the hormones attach to the target cell and not to other cells in the diagram. 141. Alveolar process - Wikipedia On the maxilla, the alveolar process is a ridge on the inferior surface, making up the thickest part of the bone.On the mandible it is a ridge on the superior surface. The structures hold the teeth and are encased by gums as part of the oral cavity. Either alveolar process comprises cells, nerves, blood vessels, lymphatic vessels, and periosteum. The alveolar crest terminates … PDF Name Unit 4: Cell communication 1. Describe the ways Cells ... Name_____ Unit 4: Cell communication 1. Describe the ways Cells can communicate with one another A. Identify the type of communication in each diagram as direct contact, short distance, or long distance AND JUSTIFY your answer for each B. Explain Why cell communication is important 2.

New Trends and Advancement in Next Generation Mobile Wireless ...

New Trends and Advancement in Next Generation Mobile Wireless ...

PDF 5021 - 1 - Page 1 Name: - St. Agnes Academic High School 23) Cellular communication is illustrated in the diagram below. Information can be sent from A) cell B to cell A because cell A is able to recognize signal 1 B) cell A to cell B because cell B is able to recognize signal 1 C) cell A to cell B because cell A is able to recognize signal 2 D) cell B to cell A because cell B is able to recognize ...

Solved The photo below shows a dendritic cell (on the right ...

Solved The photo below shows a dendritic cell (on the right ...

PDF Ecology 2 Star - Weebly on the graph below on your knowledge of biology. The graph shows the size of a population over time. State one reason for the changes in population size represented by line A between years 5 and 10. 17. Which process is represented in the diagram below? A. energy ow B. biological evolution C. cellular communication D. ecological succession 18.

Agentenbasierte Modelle – Institut für Verkehrsplanung und ...

Agentenbasierte Modelle – Institut für Verkehrsplanung und ...

PDF Cells: Practice Questions #1 1. 23. The diagram below represents two cells, X and Y. Which statement is correct concerning the structure labeled A? A. It aids in the removal of metabolic wastes in both cell X and cell Y. B. It is involved in cell communication in cell X, but not in cell Y. C. It prevents the absorption of CO 2 in cell X and O 2 in cell Y. D.

Cytokines: From Clinical Significance to Quantification - Liu ...

Cytokines: From Clinical Significance to Quantification - Liu ...

Evolution Review - lyonscsd.org 3.The diagram below shows the evolutionary ... organism is illustrated in each layer. Which statement best describes a relationship ... synthesis of a hormone that controls cellular communication 3)limited genetic variability in the species 4)fewer unfavorable mutations in the species

Unravelling the mechanisms controlling heme supply and demand ...

Unravelling the mechanisms controlling heme supply and demand ...

PDF Name Unit 4: Cell communication 1. Describe the ways Cells ... Name_____ Unit 4: Cell communication 1. Describe the ways Cells can communicate with one another A. Identify the type of communication in each diagram as direct contact, short distance, or long distance AND JUSTIFY your answer for each ... A. Describe the feedback that is occurring in the diagram below and EXPLAIN its importance

Glossary and tutorial of xenobiotic metabolism terms used ...

Glossary and tutorial of xenobiotic metabolism terms used ...

DNA Replication, S Phase, Checkpoint Control | Learn ... These proteins are illustrated schematically in panel a of the figure below, but in reality, the fork is folded in three dimensions, producing a structure resembling that of the diagram in the ...

Cellular System - an overview | ScienceDirect Topics

Cellular System - an overview | ScienceDirect Topics

LIVING ENVIRONMENT TEST 2 Flashcards | Quizlet A red onion cell has undergone a change, as represented in the diagram below. This change is most likely due in the cell being placed in. ... Cellular communication is illustrated in the diagram below information can be sent from. 3- Cell B to cell A is able to recognize signal 1.

Solved 2 5.1 11 16. 5. The molecules represented in the ...

Solved 2 5.1 11 16. 5. The molecules represented in the ...

QUECTEL BG96 SERIES HARDWARE DESIGN Pdf Download | … LTE Module Series BG96 Hardware Design The turn on scenario is illustrated in the following figure. NOTE VBAT ≥100ms ≥1.3V ≤0.5V PWRKEY RESET_N ≥ 4.8s STATUS (DO) ≥ 4.2s Inactive Active ≥ 4.9s URAT Inactive Active Figure 7: Timing of Turning on Module NOTE Make sure that VBAT is stable before pulling down PWRKEY pin.

Deciphering cell–cell interactions and communication from ...

Deciphering cell–cell interactions and communication from ...

AP Biology Practice Test: Unit 4 — Cell Communication ... D. All cell communication systems are used for sexual reproduction. Question 1 Explanation: The correct answer is (B). Even though the last common ancestor of yeast and mammals lived over a billion years ago, the molecular details of signal transduction in yeast and mammals is very similar. Question 2.

Cellular 3D-reconstruction and analysis in the human cerebral ...

Cellular 3D-reconstruction and analysis in the human cerebral ...

DOC ILSPET Written Test Review Packet - Mr. Paulson Increase the rate of cellular communication. ... Explain why cell A is a non-target cell for the hormone illustrated in the diagram. (1) ... Two types of human cells are shown in the diagram below. Cell A causes the cells at B to contract. This activity would be most useful for.

Communication consumes 35 times more energy than computation ...

Communication consumes 35 times more energy than computation ...

PDF Endocrine Review - saugerties.k12.ny.us 25.Explain why cell A is a nontarget cell for the hormone illustrated in the diagram. A)ribosomes B)receptor molecules C)tissues D)inorganic substances 26.Letter B indicates : Base your answers to questions 27 and 28 on the diagram below of activities in the human body.

Understanding Modern Digital Modulation Techniques ...

Understanding Modern Digital Modulation Techniques ...

PDF A. a hormone important in maintaining homeostasis B. an ... 9. Cellular communication is illustrated in the diagram below. Information can be sent from A. cell A to cell B because cell B is able to recognize signal 1 B. cell A to cell B because cell A is able to recognize signal 2 C. cell B to cell A because cell A is able to recognize signal 1 D. cell B to cell A because cell B is able to recognize ...

Forschungsbericht RESEARCH REPORT 2011/12

Forschungsbericht RESEARCH REPORT 2011/12

General Principles of Cell Communication - Molecular ... General Principles of Cell Communication. Mechanisms enabling one cell to influence the behavior of another almost certainly existed in the world of unicellular organisms long before multicellular organisms appeared on Earth. Evidence comes from studies of present-day unicellular eucaryotes such as yeasts. Although these cells normally lead ...

Trait#100: FOXO3 and longevity - FitnessGenes®

Trait#100: FOXO3 and longevity - FitnessGenes®

OFDM and Multi-Channel Communication Systems - NI As second common implementation of FDM is in the Global System for Mobile Communications protocol (GSM) which is a 3G cellular communication standard. With GSM, the frequency range is divided into downlink channels from 890 - 915 MHz and the uplink channels at 935 - 960 MHz. ... This is illustrated in the diagram below, which shows the guard ...

Hypoxia triggers collective aerotactic migration in ...

Hypoxia triggers collective aerotactic migration in ...

Cellular Communication - an overview | ScienceDirect Topics Cellular communication (CC) is the most popular way to connect people together for real-time communication and data transmission. CC systems have an enormous number of users, and large amounts of data, including user- and system-oriented data, are generated in CC systems every day. To continually provide better service, CC systems are ...

Frontiers | Smarter Grid in the 5G Era: A Framework ...

Frontiers | Smarter Grid in the 5G Era: A Framework ...

Unit 2 Review-2019 | Biology Quiz - Quizizz The diagram below represents two cells, X and Y. ... It aids in the removal of metabolic wastes in both cell X and cell Y. It is involved in cell communication in cell X, but not in cell Y. ... Cellular communication is illustrated in the diagram below. Information can be sent from.

SOLVED:The diagram below depicts what type of Cellular ...

SOLVED:The diagram below depicts what type of Cellular ...

PDF 7487 - 1 - Page 1 Name: - St. Agnes Academic High School The diagram below illustrates a role of hormones. 14) Letter B in the given diagram indicates A) ribosomes B) tissues C) receptor molecules D) inorganic substances 15) Explain why cell A is a non-target cell for the hormone illustrated in the given diagram. 7487 - 1 - Page 3

Temporal omics analysis in Syrian hamsters unravel cellular ...

Temporal omics analysis in Syrian hamsters unravel cellular ...

PDF Living Environment Regents Review Questions 15. Cellular communication is illustrated in the diagram below. Information can be sent from (1) cell A to cell B because cell B is able to recognize signal 1 (2) cell A to cell B because cell A is able to recognize signal 2 (3) cell B to cell A because cell A is able to recognize signal 1 (4) cell B to cell A because cell B is able to ...

AP Biology Practice Test 13 | Cell Communication

AP Biology Practice Test 13 | Cell Communication

PDF Endocrine System: Practice Questions #1 21. Cellular communication is illustrated in the diagram below. Information can be sent from A. cell A to cell B because cell B is able to recognize signal 1 B. cell A to cell B because cell A is able to recognize signal 2 C. cell B to cell A because cell A is able to recognize signal 1 D. cell B to cell A because cell B is able to recognize signal 2

GS1 System Architecture Document | GS1

GS1 System Architecture Document | GS1

Introduction to cell signaling (article) | Khan Academy Cellular communication. Overview of cell signaling. Introduction to cell signaling. This is the currently selected item. Cell-cell signaling in unicellular organisms. Intro to the endocrine system. Cell-cell junctions. Practice: Cell communication. Next lesson. Signal transduction. Sort by: Top Voted.

ShareTechnote

ShareTechnote

PDF 1.Base your answer to the following question on Which 3 ... 39.The diagram below represents a plant cell. For the process of photosynthesis, the arrow labeled A would most likely represent the direction of movement of A)Light is needed for the process of reproduction. B)Glucose is not synthesized by plants in the dark. C)Protein synthesis takes place in leaves. ...

Glossary and tutorial of xenobiotic metabolism terms used ...

Glossary and tutorial of xenobiotic metabolism terms used ...

Cell_Membrane_Pretest._SC - 1. Some viruses attack cells ... View Cell_Membrane_Pretest._SC from SPANISH 101 at Bayside High School, Bayside. 1. Some viruses attack cells by attaching to their outer covering, entering, and taking over their genetic

Human Regulation. - ppt download

Human Regulation. - ppt download

Aim What is the function of a receptor molecule? - ppt download

Aim What is the function of a receptor molecule? - ppt download

A Survey on Device-to-Device Communication in Cellular Networks

A Survey on Device-to-Device Communication in Cellular Networks

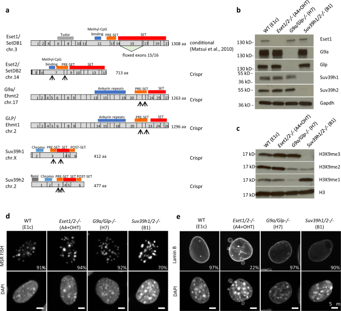
Complete loss of H3K9 methylation dissolves mouse ...

Complete loss of H3K9 methylation dissolves mouse ...

Transport Across the Cell Membrane youtube. com/watch - ppt ...

Transport Across the Cell Membrane youtube. com/watch - ppt ...

New Trends and Advancement in Next Generation Mobile Wireless ...

New Trends and Advancement in Next Generation Mobile Wireless ...

Once upon a time the cell membranes: 175 years of cell ...

Once upon a time the cell membranes: 175 years of cell ...

Adaptive Radiation - Biology Online Tutorial

Adaptive Radiation - Biology Online Tutorial

Polymers | Free Full-Text | Chitosan in Non-Viral Gene ...

Polymers | Free Full-Text | Chitosan in Non-Viral Gene ...

A) sensory neurons and cerebrum B) involuntary muscles and ...

A) sensory neurons and cerebrum B) involuntary muscles and ...

Protein interaction landscapes revealed by advanced in vivo ...

Protein interaction landscapes revealed by advanced in vivo ...

Whitepaper on safe operations for drones and 5G networks

Whitepaper on safe operations for drones and 5G networks

Homeostasis of Organism Water Regulation - Biology Online ...

Homeostasis of Organism Water Regulation - Biology Online ...

Water–Air Interfaces as Environments to Address the Water ...

Water–Air Interfaces as Environments to Address the Water ...

Frontiers | Bidirectional Mechanical Response Between Cells ...

Frontiers | Bidirectional Mechanical Response Between Cells ...

Intorduction to cellular communication

Intorduction to cellular communication

0 Response to "38 cellular communication is illustrated in the diagram below"

Post a Comment

Iklan Atas Artikel

Iklan Tengah Artikel 1

Iklan Tengah Artikel 2

Iklan Bawah Artikel