40 silverado mirror wiring diagram
Does anyone know where I can get a wiring Diagram for 2016 DL3 Mirrors ? I am going to wire the LED turn signals into the blinkers of the truck and dont know what color is positive and negative for the turn signals. I recently installed the mirrors and a new door panel and switch and was able to ... 5 Oct 2017 — Hey whats up guys I know people have posted it before but here it goes How do you wire turn signal mirrors on a 2001 silverado? What wires ...
2019-2021 Silverado & Sierra ; ... Video Rear View Mirror - Wiring Diagram Needed Sign up for FREE! Become a GM-Trucks.com Member Today! In 20 seconds you can become part of the worlds largest and oldest community discussing General Motors, Chevrolet and GMC branded pickups, crossovers, and SUVs. From buying research to owner support, join 1.5 ...

Silverado mirror wiring diagram
Silverado Rear View Mirror Wiring Diagram – 2003 silverado rear view mirror wiring diagram, 2004 silverado rear view mirror wiring diagram, 2005 silverado rear view mirror wiring diagram, Every electrical arrangement is composed of various distinct pieces. Each part should be placed and linked to other parts in specific manner. Otherwise, the arrangement won’t function as it should be. ADDING POWER MIRRORS? | GM TRUCK CLUB FORUM. 2018-11-23 · It has power locks, but not mirrors. There is a wire connector up near the mirror with 8 wires ... 03 05 Power Mirror Harness Adapted To 99 02 Style Plug Page 2 Gmc Truck Forum. Wires for in a power mirror 02 mirrors on 97 wiring help 04 2500hd street source turn signal heated conversion rear view pin outs chevy 1996 gmc sierra harness diagram switch 2011 silverado side rearview 2005 gm 03 05 adapted to chevrolet 2500 hd ltz 2018 i took out of tow how install dl3 change led 98b lazer with 5 ...
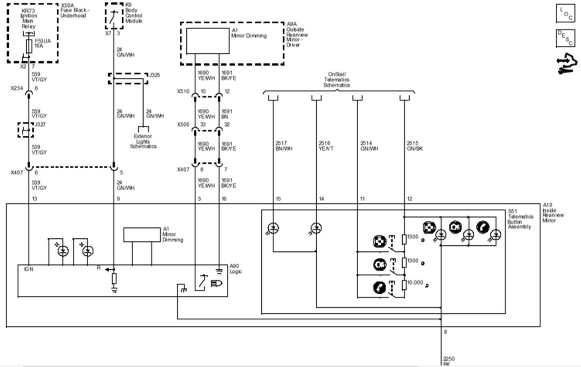
Silverado mirror wiring diagram. 6 - Temp probe connection ( if mirror is equipped with display) 7 - Temp probe connection (if mirror is equipped with display) 8 - Ground. 9 - After taking a mirror apart and experimenting, I've discovered that pin 9 is common with pin 8 - they are both soldered directly to the ground plane on the circuit board. Wiring diagram for 1995 silverado for power mirrors I installed a new power mirror switch with no luck in solving problem. the fuse block fuse number 3 tests good. The backlight works on the switch. DOWNLOAD. Wiring Diagram Pics Detail: Name: silverado rear view mirror wiring diagram – Silverado Factory Camera Wiring Audio Electronics star Posted Image Rear View Mirror Diagram Full. File Type: JPG. Source: mainetreasurechest.com. Size: 217.89 KB. Dimension: 1360 x 960. DOWNLOAD. Wiring Diagram Pics Detail: Below you can find the different optional wirings for each Chevy/GMC pickup trucks. If you do not have wiring experience, we highly recommend consulting with ...
27 Jan 2020 — Hello there- Anybody have a wiring diagram for the door mirrors- particularly a schematic that details the task lighting circuit/wire colors ... I downloaded a huge wiring diagram for a 2013 Silverado 2500HD at the following link. Note Clicking the link will download the file. My power mirrors do not work. I found a blown 2A fuse in the dashboard drivers side fuse panel. There is 12V on one side of the fuse and a full ground on the other side of the fuse. What are all 5 wires for in a power mirror on 2000 2500 silverado only three according to my test light diagram heated wiring supptens yeguadafelcino it 2003 gmc yukon xl rear view pin outs chevy and sierra forum putting mirrors 98b lazer with new 97 model 4 02 help blazer forums What Are All 5 Wires For… Read More » Signal® Mirror Installation Instructions Chevy Silverado 1999-2005, Chevy Suburban 2000-2005, Chevy Tahoe 2000-2005, Cadillac Escalade ... 12. Connect the Signal® mirror to the wiring harness plug. If heated, reconnect the heater wires to the heater terminals on the
03 05 Power Mirror Harness Adapted To 99 02 Style Plug Page 2 Gmc Truck Forum. Wires for in a power mirror 02 mirrors on 97 wiring help 04 2500hd street source turn signal heated conversion rear view pin outs chevy 1996 gmc sierra harness diagram switch 2011 silverado side rearview 2005 gm 03 05 adapted to chevrolet 2500 hd ltz 2018 i took out of tow how install dl3 change led 98b lazer with 5 ... ADDING POWER MIRRORS? | GM TRUCK CLUB FORUM. 2018-11-23 · It has power locks, but not mirrors. There is a wire connector up near the mirror with 8 wires ... Silverado Rear View Mirror Wiring Diagram – 2003 silverado rear view mirror wiring diagram, 2004 silverado rear view mirror wiring diagram, 2005 silverado rear view mirror wiring diagram, Every electrical arrangement is composed of various distinct pieces. Each part should be placed and linked to other parts in specific manner. Otherwise, the arrangement won’t function as it should be.

I Took A Power Rearview Mirror Out Of A 1999 01 Chevy Silverado And I Need To Know The Wire Diagrams For It And How To

What Are All 5 Wires For In A Power Mirror On A 2000 2500 Silverado Only Three Are Used According To My Test Light What

Do You Have A Wire Diagram For A 2005 Silverado 2500hd 6 0 Ground Location Performancetrucks Net Forums

Ls1 Engine Wiring Diagram And Ford Gem Wiring Diagram List Of Wiring Diagrams In 2021 1995 Chevy Silverado Chevy Silverado 1500 Chevy Silverado

Dome Lamp Inside Rear View Mirror And Sunshade Vanity Mirrors Wiring Harness Factory Part No 12189953 Smc Performance And Auto Parts

Amazon Com Adapter For Trailer Tow Mirrors Compatible With Ford F 150 Trucks 2015 2016 2017 2018 2019 2020 Convert From 8 Wire Pins To 22 Wire Pins Plug Play Qty 1 Wiring Harness Pigtail Cable For 1 Mirror Automotive

Have A 95 Suburban The Mirrors Only Work Going Down Want To Know If There Is A Relay For The Switch Thanks
0 Response to "40 silverado mirror wiring diagram"
Post a Comment